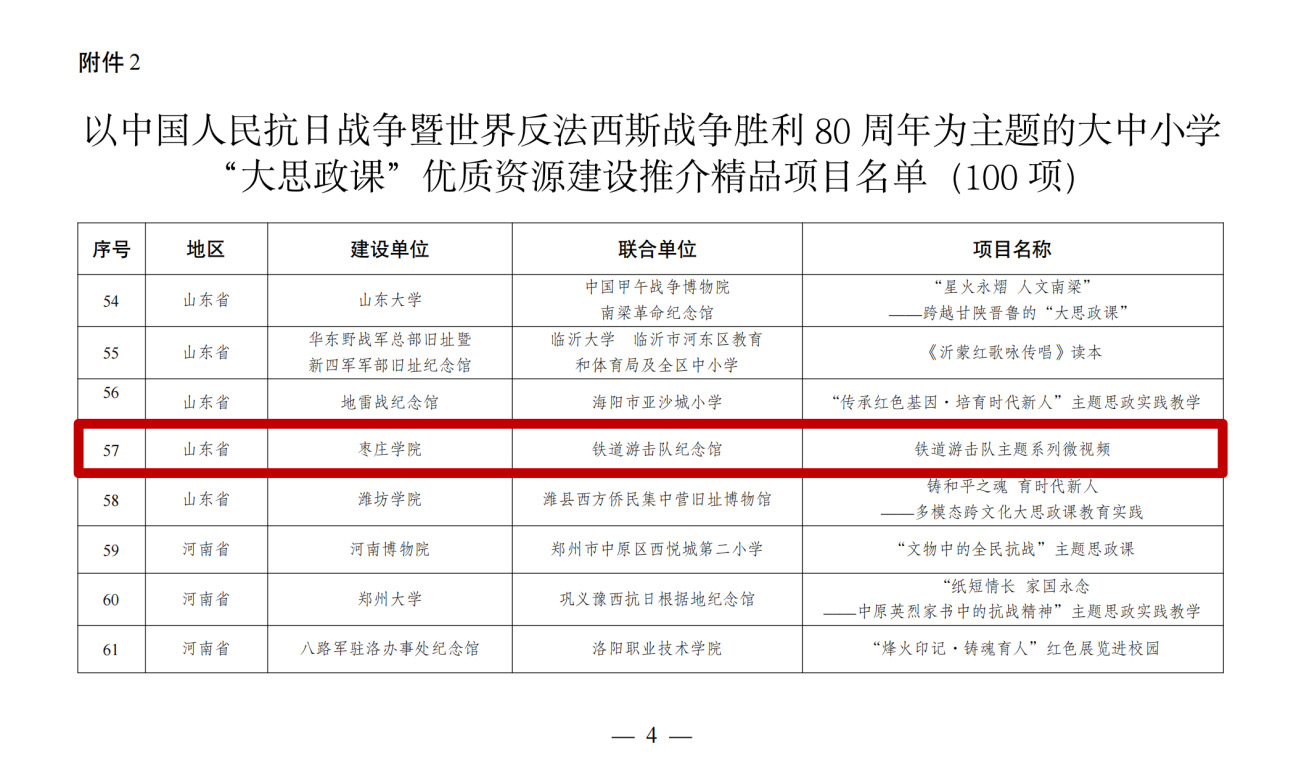
近日,教育部办公厅、国家文物局办公室联合发布了《关于公布以中国人民抗日战争暨世界反法西斯战争胜利80周年为主题的大中小学“大思政课”优质资源建设推介项目名单的通知》(教社科厅函[2026]6号)。由我校马克思主义学院与铁道游击队纪念馆联合申报的“铁道游击队主题系列微视频”项目,经严格评审,成功入选“精品项目名单”,跻身全国100项精品项目之列。这是我校马克思主义学院在深化“大思政课”综合改革、推动红色文化资源创造性转化方面取得的标志性国家级成果。


此次优质资源建设推广工作由教育部、国家文物局联合组织开展,旨在深入贯彻落实习近平总书记关于学校思政课建设、革命文物工作的重要指示精神,促进思政课与革命文物有机融合。全国共评出示范项目10项、精品项目100项。我校马克思主义学院牵头申报的项目,凭借其鲜明的主题定位、创新的数字化形式与深刻的教育内涵,在众多项目中脱颖而出,获得肯定。
该成果源于马克思主义学院长期的实践教学探索。2025年正值中国人民抗日战争暨世界反法西斯战争胜利80周年,学院以此为契机,组织师生团队精心创作了21集“铁道游击队主题系列微视频”。项目团队深度依托铁道游击队纪念馆的展陈资源,深入挖掘文物背后的故事,打造“场馆里的思政课”;同时,沿着铁道游击队的战斗足迹开展实地考察、调研座谈,在红色遗址景观中沉浸式讲述抗战故事,打造“行走的思政课”。系列视频构建了系统化的内容体系,生动呈现了铁道游击队的抗战历史与精神品格,实现了思想性、理论性与亲和力、感染力的统一。

此次入选国家级精品项目,既是对马克思主义学院在课程创新、校馆合作、实践育人方面工作成效的高度认可,也是学校整体推进“大思政课”建设、落实立德树人根本任务的集中体现。该成果为我校利用地方特色红色资源打造思政“金课”提供了成功范式和高位平台。
未来,学校将继续支持马克思主义学院深化教学改革,并以该项目建设为契机,进一步整合校内外资源,持续拓展“大思政课”实践教学基地,推动优质资源有效融入思政课教学、新生教育、党团活动全过程,不断增强思政育人实效,为培养担当民族复兴大任的时代新人作出更大贡献。
(文图/马克思主义学院 编辑/葛晓霞 审核/闫昕)